2025年,我们正站在一个人工智能重塑产业格局的历史节点。不仅仅是技术的飞跃,更是政策与区域经济战略的深度耦合。当全国31个省市自治区全部出台人工智能产业相关政策时,这已经不再是简单的"政策红利",而是一场关乎未来十年区域竞争力重构的宏观布局。
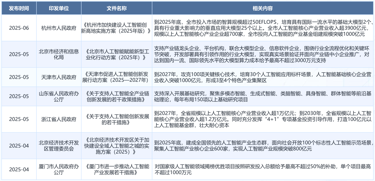
2025年第二季度行业相关政策(数据来源:公开资料,来觅数据整理)
2025年第二季度相关产业基金(数据来源:公开资料,来觅数据整理)
一、深度解构:国家战略下的区域AI布局逻辑
从政策文本的表面走向战略实施的里层,我们可以看到三层清晰的战略意图:
第一层:技术自主与产业安全的地缘布局
京津冀、长三角、粤港澳的政策侧重大模型研发和算力基建,实则是要在东部沿海构建AI技术创新的"防火墙"和"桥头堡"。北京计划到2025年使人工智能核心产业规模达到3000亿元,辐射产业规模超过1万亿元;上海实施大模型创新扶持计划和示范应用推进计划;广东加快建设通用人工智能产业创新引领地。这些布局体现着国家在AI领域实现自主可控的战略决心。
图片来源:当代中国
第二层:数据要素与产业升级的区域平衡
中西部地区的政策看似侧重应用,实则是通过数据要素市场培育寻找换道超车的机会。贵州投资构建全省统一技术支撑体系;宁夏计划建设"算力之都";内蒙古支持绿色算力产业,建设国家超算中心。这些基于区域资源禀赋的差异化竞争策略,既避免了重复建设,又形成了全国一体化的AI产业生态。
图为2025第二届算力之都开发者发大会在宁夏银川召开(来源:通信信息报)
第三层:国际竞争与跨境合作的战略支点
广西计划到2027年推动人工智能相关产业产值突破1000亿元;云南探索数据要素市场化,打造数据流通交易中心。这些都是"一带一路"倡议在数字时代的具体实践,不仅服务于区域发展,更承担着构建数字丝绸之路的战略使命。
图为昆明国际数据交易所(来源:人民邮电报)
二、广西样本:边缘地区的中心化战略
广西的人工智能政策提供了一个极为精彩的边缘地区中心化案例。根据《广西"人工智能+制造"行动方案》,广西设定了一系列具体目标:到2027年突破100项关键技术,形成100个智能产品,培育10家链主企业。这种精准突破的思路为传统产业基础较好的边缘地区提供了智能化升级的参考路径。
图为中国—东盟人工智能创新合作中心(来源:广西日报)
在地缘优势转换方面,广西正在建设中国—东盟AI创新合作中心,将物理通道升级为数据通道和智能通道。2025年一季度,广西新签约"人工智能+"产业项目24个,投资总额190亿元,显示出明显的产业集聚效应。
图为广西人工智能学院(来源:南宁日报 记者叶子榕摄)
教育一体化布局方面,广西推进大中小学AI教育一体化体系建设,计划2027年前覆盖全区教育场景。这种人才生态的长期投资,不仅服务当下,更是在为5-10年后的AI产业储备本土化人才。
三、企业战略:在政策迷雾中寻找确定性
面对复杂多元的政策环境,企业需要建立三维战略框架:
区域选择的三重考量
企业布局应考虑技术密度、数据可用性、应用场景成熟度的平衡。东部地区适合技术研发型企业,如北京给予大模型研发最高3000万元资助;中西部地区适合数据服务型企业;广西等边境地区适合跨境应用型企业。
政策周期的节奏把握
AI政策已经进入密集发布期。2023年至2024年9月,有16个省级行政区发布了人工智能相关政策文件,全国共出台100多份人工智能相关政策文件。企业需要识别政策的试点期、推广期和成熟期,把握投资节奏。
生态位选择的战略智慧
大企业适合打造平台型生态,中小企业更适合寻找垂直场景的深度应用。在广西等地区,中小企业可以聚焦中国—东盟特定行业的AI应用,形成难以替代的专业优势。
图为北部湾国际门户港——钦州港(来源::人民网-广西频道)
四、未来展望:超越政策看AI产业本质
透过政策表象,人工智能产业发展遵循着三个本质规律:

基础设施先行定律
算力、数据、算法三大基础设施必须协同发展。河北计划到2025年算力达35EFlops,杭州目标50EFLOPS,这些基础设施投入将决定区域AI产业的发展上限。
应用场景决定论
技术价值最终要通过应用场景实现商业化。重庆通过场景驱动人工智能产业发展,聚焦汽车软件等领域;四川打造100个创新应用场景。能找到高频、刚需、可规模化应用场景的区域和企业将成为最终赢家。
人才密度临界点
AI产业发展存在明显的人才密度临界点。只有当一个区域的人才密度达到一定阈值,才能形成自我强化的创新生态。这也是各地政府纷纷推出人才政策的重要原因。
鼎和观察:在变革中重构认知
人工智能的政策浪潮不是简单的红利释放,而是一次深刻的产业重构和区域经济重新布局。对于企业来说,这既意味着前所未有的机遇,也面临着认知升级的挑战。
真正有远见的企业,不会仅仅追逐政策补贴,而是会深入理解国家战略意图,把握区域分化趋势,在技术、数据、应用三个维度构建自己的核心竞争力。随着人工智能产业规模持续扩大,那些能够早布局、深耕耘的企业,将在这场变革中获得超额回报。
—————————————
⚡️本文系科技领域前瞻解读,关注我,带你提前看见未来生活~